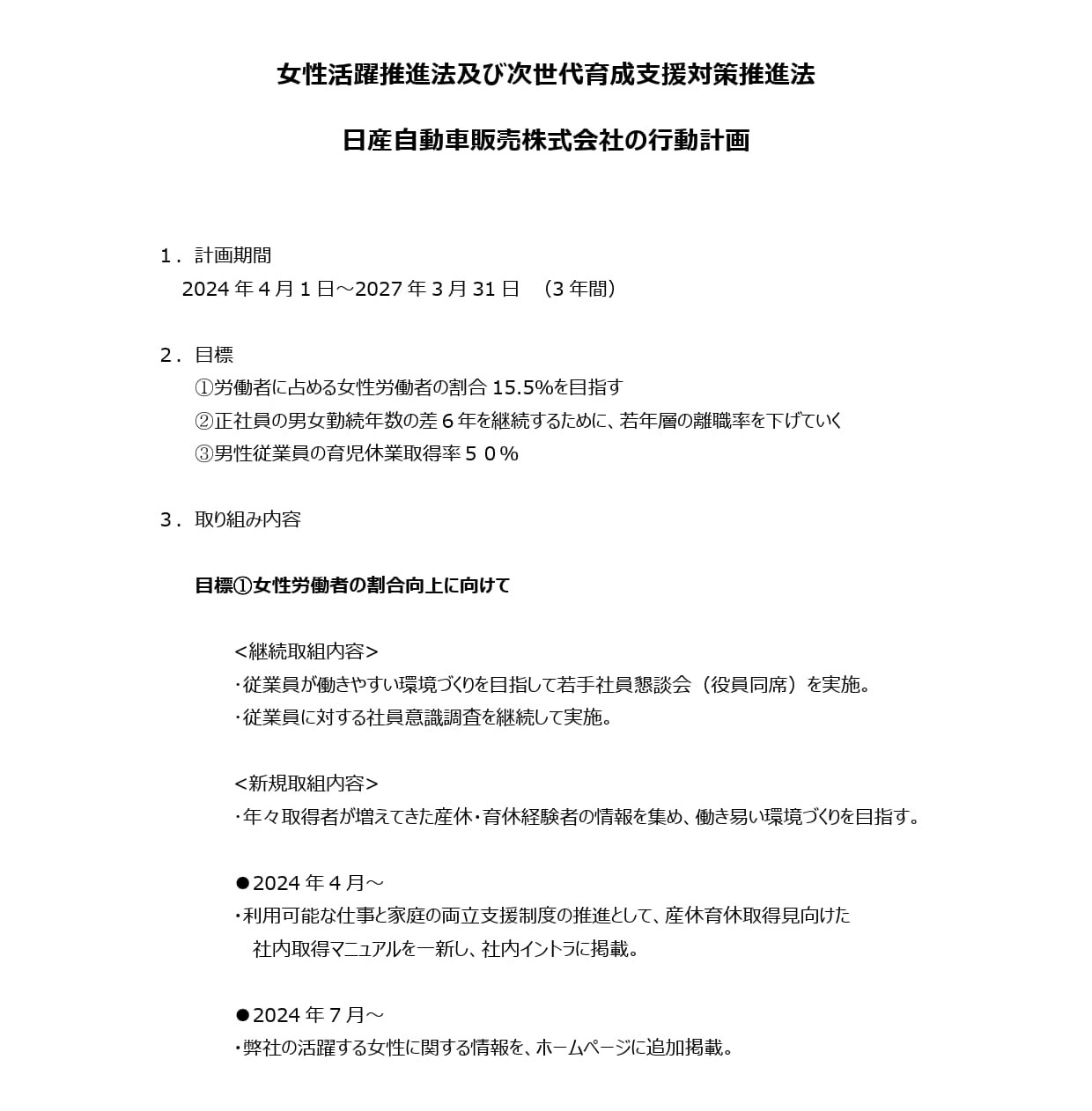
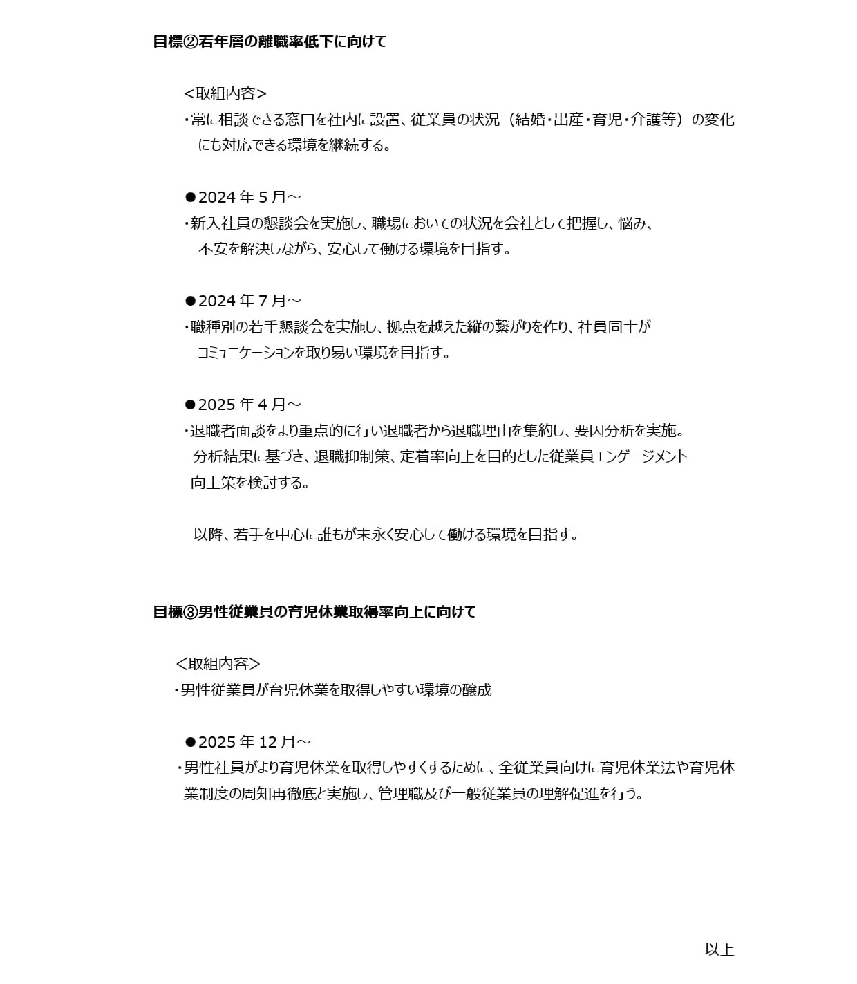
女性活躍推進法及び次世代育成支援対策推進法に関する情報公表